
2021年中级会计职称三科各题型评分标准
备考中级会计职称听课与做题是要相辅相成的,考生可能刚刚开始备考,但不要忘了做随堂练习题哦!那2021年中级会计职称三科有哪些题型,各题型评分标准又是怎样的?一起来了解一下!
考试题型:
2021年中级会计职称考试题型暂未公布,考生可以先按照2020年中级会计考试各科考试题型/题量/分值占比先行做题练习。

评分标准:
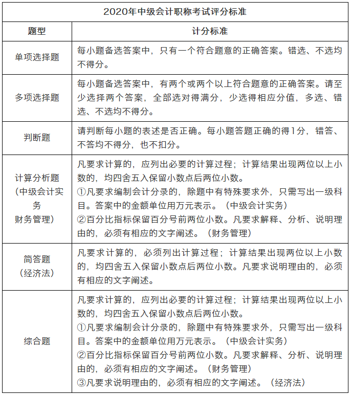
2021年中级会计职称考试题型评分标准暂未公布,一起来看看2020年的吧!

注:根据2020年官方更新的评分标准
2020年中级会计职称评分标准较2019年有变化:
三科目多选题的评分标准由多选、少选、错选、不选均不得分变为→少选得相应分值,多选、错选、不选均不得分。
三科判断题的评分标准由答题错误的倒扣0.5分变为→错答、不答均不得分,也不扣分。
